加为收藏
|
联系我们
|
设为首页
华体(中国)
华体网页版页面登录
公司新闻
工程展示
政策法规
华体(中国)
综合新闻
当前位置:
首页
-
公司新闻
-
综合新闻
公司表彰2024年度创优创建获奖单位
发表时间:2025-1-26 23:21:11
来源:党群工作部 任雁平
浏览人数:1099人
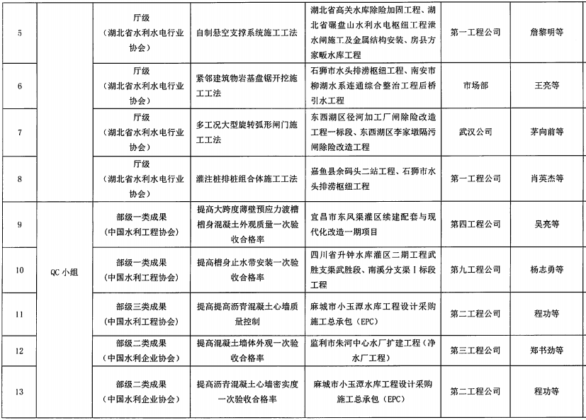
2024年,公司创优创建活动蓬勃开展,取得了较好的成绩。根据公司发展规划要求及行业市场信誉、业绩需要,为进一步提升公司软实力,鼓励全体员工积极投入到创优创建活动中来,勇于创新、勤于创建,为公司未来发展作出更多贡献。根据《湖北大禹建设股份有限公司关于印发2023年质量创优奖惩办法的通知》,现决定对2024年度获奖单位及个人进行表彰奖励,名单如下:
上一篇:公司隆重举办2025年新春团拜会
下一篇:公司表彰2024年度公司安全生产先进集体和先进个人
责任编辑:
dayu
审核签发:
admin
打印此文
关闭窗口
江南平台
|
乐竞网页版
|
半岛平台
|
同花顺官方网站
|
华体在线
|
三亿在线
|
星空注册
|
米兰app官方官网
|
乐竞游戏官网
|